title

◎アナログPWM 2題

三角波 正統モデル と 中華製タイマーIC555モデル

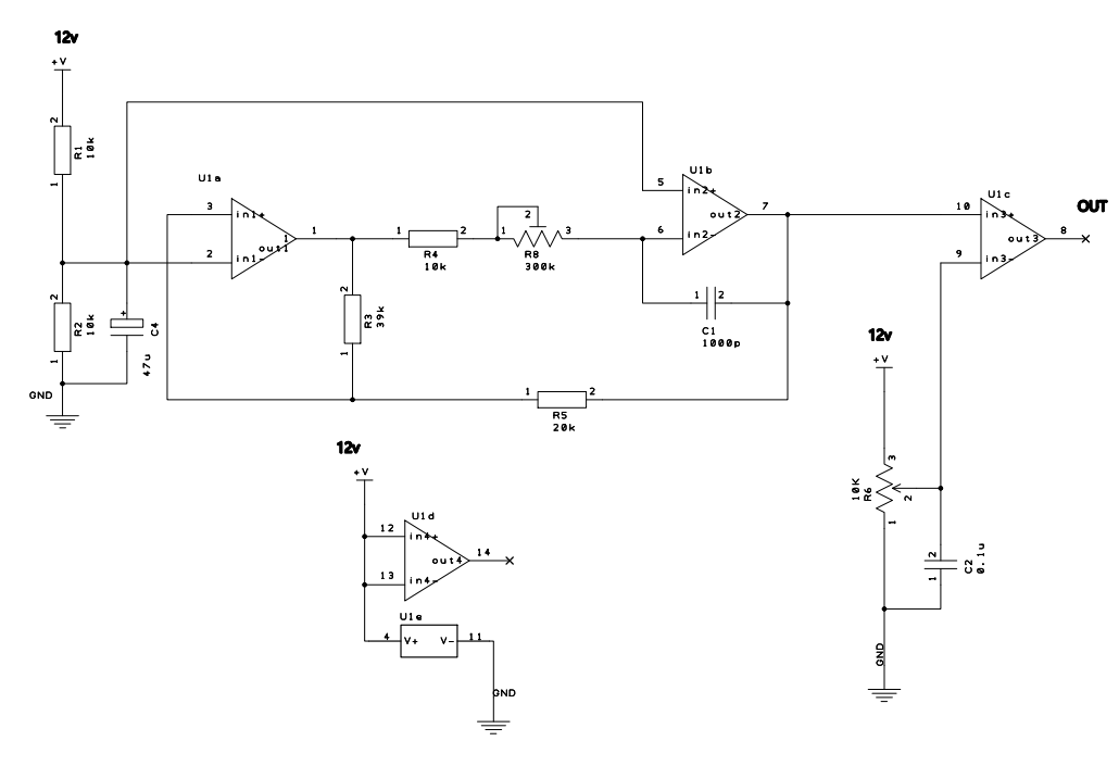
始めに三角波発振回路を図示します。オペアンプはLM324,電源電圧は12vです。

発振波形を図示します。ch1が三角波(7pin)、ch3が比較電圧(9pin)この二つは0点を重ねてあります。2は発振器(1pin)、4がコンパレータ出力(8pin)

デューティを変化させました。周期一定でパルス幅が変化しています。

この回路だときれいな三角波発振がほぼ必ず得られます。ただ4chの出力波形を見る通り矩形波ではなく台形波になっています。 R4+R8(VR)=300kオームで1.2kHz P-P 手持ちの都合で4個入り LM324を使いましたがこれは動作の遅いオペアンプですのでやむを得ないところです。

三角波の最大値最小値よりも比較電圧の範囲を広く取れば0%から100%調整できます。この回路はボリュームによる比較電圧可変範囲を0~Vcc までにしてありますので0~100%可変できますが可変範囲(ボリュームの有効可変角度)が狭くなります。これを解消するにはボリュームのグランド側と Vcc側にそれぞれ調整抵抗を入れる必要があります。

発振周波数を上げようとしてR4+R8(VR)を100kΩにして2.63kHz、4.7kにして6kHz(しかも波形が乱れています)にしか上がりません。

オペアンプをLF412に変えると100kオームで4.5kHz

4.7kで66.5kHzに上がり、波形も乱れません。

コンパレータも専用ICでなくてもLF412で十分な立ち上がりがあります。CH1がLM324による発振波形、CH3(中)はLM324によるコンパレーター、CH2(下)はLF412によるコンパレーター波形です。

注意 本来±15v仕様のLF412を単電源12vで使うと、入力範囲は非常に狭くなるので入力範囲を超えて期待値と異なる出力が現れることがあります。(Lo出力になるべきところがHiになるなど)低電圧単電源用途には「単電源、レールトゥレール出力」の保証されたものを使うべきと思います。

次に中華製PWM(amazonでよく見つかるタイプ)を見てみます。

回路図です。(中華製2機種見ましたが同じ回路でした。)

LMC555CN一つで賄っています。オリジナルは15KHz発振でした。

C1=6600pで92.0%:17.12kHz~18.2kHz:10.0%の可変範囲、C1を変更し3300pで91.3%:33.6kHz~36.1kHz:9.8%が可変範囲でした。R1とR2を0ΩにしますとVR:MAXとMINで内部ショートします。555の内部回路構成上THR、DIS、TRIGの過大電流が流れますのでその防止の為と思われます。見かけ上R1とR2の占める割合が減れば可変範囲が増えます。C1:1000p VR:100kΩではおよそ14kHz 1%~99%でした。これで安定動作が出来るのかは不明ですが。

以下は余談です

間欠発振波形:中華製の初期不良が2台ありまして調査したところ異常発振していました

拡大

現物はこれですが555やFET等外してあります

(秋月さんにもK-06244と言う555ワンチップPWMがあります。回路は少し異なっているようです。)

555に付いて

現在でも多く使われている。昔から存在するアナログタイマーICです。初期の頃はバイポーラトランジスタで製造されていましたが 現在はCMOSタイプが主流のようです。

私の感覚でアナログ回路でPWMといえば「三角波発振回路の出力をコンパレータで受ける。比較電圧をボリューム等で 可変して希望のデューティを得る」というものです。JRC社のNJM555データシートに応用回路例が載っており、ある程度可変である とは思っていましたが0~100%変化を期待する用途に使用するとは考えても見ませんでした。 (基板の説明には0~100%とは書いて有りません。)

Topに戻ります