title

小型DCモータードライバー

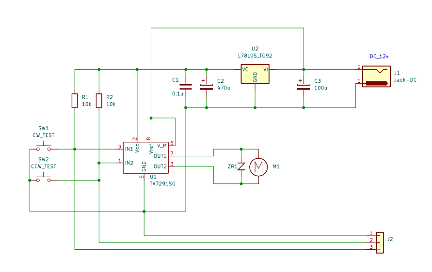
東芝:TA7291SG

1

小型DCモーターのON-OFF及び反転用です。データーシートにはPWMに使用できるとは記載されていません。基本はON-OFFだけですが低速スイッチング(1KHz程度)では何とか動作します。

ただし平均電流0.4A、ピークで1.2Aが最大電流です。従って通常時100mA程度の用途に絞られると思います。(TA7291Pタイプだと1.0A-2.0Aになり、放熱板も取付できます)

リレー2個で同様の動作ができますのでわざわざ選択する余地はなさそうです。

2

注意点:Vrefという基準電圧があり、モーターに掛かる電圧はこの基準電圧になるようです。ということはモーター供給電圧:VsからVrefを差し引いた差電圧✕モーター電流はIC内で消費されるのでしょうから注意が必要と思われます。(未確認です)VerfをVsに繋げば良いだけの話ですが許容電力の少ないICになぜこのような機能を付加したのか疑問です。

3

回路図

TB6643QK