title

2重PWM_DCモータードライバー 2

汎用PWM電源

ハードウェア仕様

1

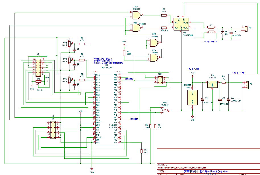
MPUは秋月さんのAE-RX220基板を、モータードライバーには東芝:TB6643QK(こちらも秋月さんで購入)を使用します。表示はなくても良いと思いますがPWMの値調整にE1エミュレーターの表示だけでは面倒なので取り付けました。これもまた秋月さんで購入したACM1602K-NLW-BBWです。

2

LCD接続の注意

パラレルのLCDをデータ4pin接続で使います。回路図配線はSC1602Bなどのpin番号になっています。間違えると一番ダメージの大きい電源線が逆に入れ替わっています。1pin-2pinのVdd-Vssが逆ですのでお手持ちのLCDに合わせてください。データ線は全く同じです。

3

回路図

R10とC7はノイズフィルターです。当初は12vと5vの2系統電源(昔の外付けHDDケースの付属品)を使用しましたがA/D変換の値がバラつくので変更しました。

電源の変更だけで十分な効果がありましたが、R1~R3を10kΩにしてC1~C3をMPU側(R1~R3の反対側)したほうがより良いと思います。

4

出力波形 TB6643KQのOUT1-OUT2間

コモンモードチョークコイルが期待通り効いているようで、非常に綺麗です。
5

出力波形 J4の1-2間

モーター端子間は(多分)チョークコイルが無い方がリンギングが少ないと思いますがPCから出るノイズはこちらのほうが少なかったです。(実験中の基板->E1->PCと繋がっています)

コラム見出し

コラム

次はソフトウェア