title

◎インターネットラジオ

ESP32 WebRadio

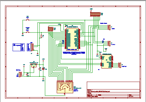
チップ単体のESP32-WROOM-32Eを秋月電子のAE-ESP32-WROVER-Eの変換ボードに載せたものを使いましたのでピン番号が 特殊です。GPIO番号を参照願います。PCM5102Aは基板のショート端子の加工が必要です。写真赤丸部を5か所短絡してください。

回路図

ESP32チップを単体で使いますので書き込みはUARTレベルですので外部にUSBーTTL変換器が必要です。ここでは中華製の安物を 使いましたが、秋月電子で手に入ります。またBOOTスイッチは必須です。リセットスイッチは無くても 電源のOFF->ONでリセット可能ですがあったほうが使い勝手は良いです。

プログラム:リンクを保存 ボードマネージャーにesp32 by Espressif、ライブラリーに Adafruit-GFX-LibraryとAdafruit_SSD1306を追加してください。

選局は

	//Station URLs
	String stations[] ={
			"listen.181fm.com/181-beatles_128k.mp3",            // 181.FM Beatles
			"listen.181fm.com/181-power_128k.mp3",      // 181.FM Power181 (Top 40)
			"listen.181fm.com/181-blues_128k.mp3",   // 181.FM Blues
			"listen.livestreamingservice.com/181-rock_128k.mp3", // 181.FM Rock
			"pureplay.cdnstream1.com/6019_128.mp3",    // bit-o-blues
			"26383.live.streamtheworld.com/AMAZING_BLUES_S01.mp3",    // Amazing Blues
			"pureplay.cdnstream1.com/6012_128.mp3",    // rock
			"listen.livestreamingservice.com/181-goodtime_128k.mp3",    // 181.FM Goodtimes
	};
	//Station names
	String station_name[] = {
			"181.FM Beatles",
			"181.FM Power181-Top40",
			"181.FM Blues",
			"181.FM Rock",
			"Gotradio Bit-o-Blues",
			"Amazing Blues",
			"Gotradio Classic Rock",
			  "181.FM Goodtimes",
	};
 

の部分を変更・追加します。
String stations[] ={ の中に局のurlを入れます。urlの"https://"などは自動挿入されるようです。
String station_name[] = { にはディスプレイに表示させたい局名をString stations[]に対応する順番で入れます。
この回路図では12極のロータリーSWを使っておりますので4曲追加できますし、不要であれば削除変更可能です。

追加例のurlは
"https://radio-stream.nhk.jp/hls/live/2023229/nhkradiruakr1/master.m3u8"
"https://cast1.torontocast.com:2170/stream"
"https://cast1.torontocast.com:2120/stream"
"https://kathy.torontocast.com:3560/stream"
局名は
"NHK Channel1"
"J-Pop Sakura"
"Japan Hits"
"J-Pop Powerplay"

放送内容を試しで聞くにはVLC Media Playerが良いと思いますがブラウザーでも可能です。不足している"http://やhttps://"をつけて アクセスすればたいてい聞くことができます。(上記のNHK Channel1はブラウザーではNG)

次の案内